欢迎莅临-上海南瓜视频APP破解版下载泵业制造有限公司,南瓜视频APP破解版下载将竭诚为您服务!

全国服务热线:(+86) 021-56552121    SITEMAPXMLMAP

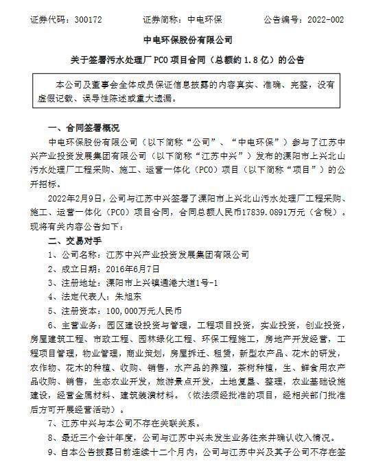
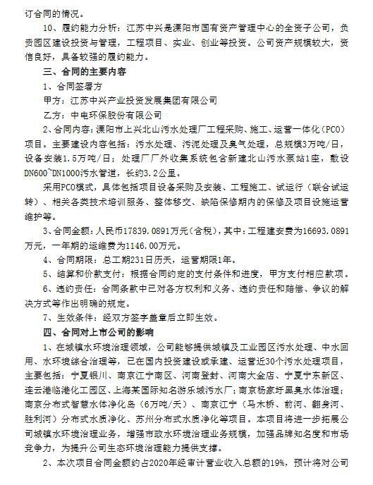
中电环保:签署约1.78亿元溧阳市上兴北山污水处理厂PCO项目

2月9日中电环保公布,公司参与了江苏中兴产业投资发展集团有限公司(“江苏中兴”)发布的溧阳市上兴北山污水处理厂工程采购、施工、运营一体化(PCO)项目的公开招标。

2022年2月9日,公司与江苏中兴签署了溧阳市上兴北山污水处理厂工程采购、施工、运营一体化(PCO)项目合同,合同总额人民币约1.78亿元(含税)。

来源:北极星水处理网

本文转载于网络,如涉及版权问题请发现及时联系,南瓜视频APP破解版下载定会配合删除;我公司主要研发制造南瓜视频无限观看APP,变频无负压供水设备,冷却塔专用泵,截流井,浮筒阀,南瓜视频污下载,南瓜视频APP看片,大口径排污泵等。

核心产品关键词:南瓜视频污下载 , 南瓜视频APP看片 ,无负压供水设备 ,切割式排污泵,双腔无负压供水设备,一体化泵站,供水加压泵站

全国服务热线:(+86) 021-56552121  传真:021-56551438  邮箱:zxhchina0@163.com

沪公网安备31011802001248号    CopyRight© 2000-2017 上海南瓜视频APP破解版下载泵业制造有限公司    沪ICP备13736890号-1

网站地图